Tomáš Kudrna, původní autor tohoto webu, dne 4. června 2016 tragicky zahynul při leteckém neštěstí.
Jeho web je zachováván v původním stavu coby historický dokument a na jeho památku.

Tato stránka (text původního článku nebo překlad cizojazyčného originálu pro stránku tom-bdsm.cz) je autorským dílem a její kopírování, s výjimkou kopírování pro osobní potřebu jednotlivců, je bez předchozího písemného souhlasu autora zakázáno. Toto NENÍ svolení s kopírováním na "osobní" nebo soukromé stránky.

Vstupní strana webu: tom-bdsm.cz. Přijďte zas! Dejte si záložku (v IE Ctrl+D)

Autor: (c) 2000 Tom

Elektrošokový přístroj (za 100 Kč)

Obrázky

Srdečné pozdravy z Ruska...
Vnitřnosti vypadají hrozně, ale funguje to...
Elektrody musí na těle držet (blíže v textu)...
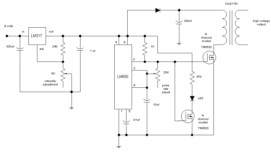
Schéma zapojení - parametry součástek v textu. Opravil jsem chybu, díky za upozornění, Oriusi :-)
Plošný spoj generátoru - matrice
Plošný spoj generátoru - fotka
Schéma zapojení originálního amerického TENS 1 (zaslal Milkov)
Výroba elektrod - samostatný příspěvek (zaslal Milkov)

Úvod

Na českém internetu je často vidět inzerát, dotaz, poptávku apod. po někom, kdo má zkušenost s využitím elektřiny v SM hrátkách. Nejsem odborník z nejpovolanějších, ale i já se o to zajímal, hledal a zkoušel. Výsledek mých experimentů teď popíšu. Vřele uvítám jakékoli připomínky.

Poznámka z budoucnosti 2 (27.11.2000): minulý týden mi ohledně elektřiny napsali dva lidé a pak se na bdsm.cz objevil Milkovův článek na téma Elektrogenerátor v podání Conrad Electronics. Prohlédl jsem své schéma a zjistil v něm dvě chyby - jak mě sakra mohl Orius upozornit na jinou chybu, tyhle neodhalit, a přesto přístroj postavit?!

Na prosbu jednoho ze čtenářů jsem vyrobil plošný spoj generátoru. A své vrabčí hnízdo na něj přenesl :-) K obrazci spojů - vlevo je pohled na stranu součástek, vpravo obrazec pro leptání. Popisky ukazují, kam která součástka přijde - nahoru vlevo patří paralelní spojení primáru trafa a ochranné diody, dole vlevo se pájí LED a ochranná dioda báze tranzistoru - obě diody se pájí anodou dolů - jsou polarizovány v závěrném směru, nezapomente!

Důležité - vývody 4 a 8 integrovaného obvodu NE555 jsou spojeny drátovou propojkou, viz čerchovaná čára na obrazci plošného spoje.

Poznámka z budoucnosti 1 (někdy z ledna 2000, předchozí odstavec je psán v listopadu 2000): shodou okolností jsem v jeden den dostal upozornění na chybu ve schématu (otočená dioda) a nové schéma originálního amerického TENS (domnívám se, že to znamená Trans Electronic Neural Stimulator). Je zajímavé sledovat, jak malé rozdíly ve schématech jsou... a že jsem při návrhu svého přístroje zvolil stejný přístup, jako americký autor, o kterém dodnes nic nevím :-)

Původní text návodu z léta 1999. Elektřina se dá využít k dráždění pokožky (štípání, brnění) nebo svalů (neovladatelné záškuby až křeče). Jak je asi patrné, není to nic, na co je tělo stavěné. Následující text proto berte jako teoretickou stať, autor neručí za to, co se stane, když začnete cokoliv realizovat. Výše uvedené účinky způsobuje elektrický proud procházející tělem - při překročení jisté hodnoty proudu je po Vás!

Kromě výše popsaných účinků lze tělo dráždit i jinak, pomocí statické elektřiny (kdo četl Hrabalovy Postřižiny, ví). Statická elektřina se na tělo aplikuje jedním pólem, tělem neprochází proud a procedura je proto bezpečnější. Nedá se však dosáhnout ničeho výraznějšího, než štípání, které je cítit asi jako slabá jehla zapíchnutá pod pokožku :-).

Chcete-li spoutanému dolejšku (to je důležité! elektrody jinak na těle moc dlouho nevydrží, nepočítejte s oddaností partnera v D/s vztahu jako s něčím, co ho udrží v klidu - křeče vyvolané elektrickým proudem nelze ovládnout vůlí) zavést do těla elektrický proud, musíte mít nějaký zdroj elektřiny. Pokud možno bezpečný, tj. nepřipojený přímo na síť, dále regulovatelný, a to jak co do síly impulsů, tak jejich kmitočtu. Ovládání impulsů musí být spolehlivé, tj. snadno viditelné i v šeru apod., a musí být naprosto spolehlivé, protože lidské tělo má nestálé parametry a přidávat k nejistotě ohledně síly proudu nastavené na přístroji ještě to, že se nemůžete spolehnout na ovládací prvky, by se vám nemuselo vyplatit. Níže popisovaný přístroj splňuje všechna uvedená kritéria.

Konstrukce

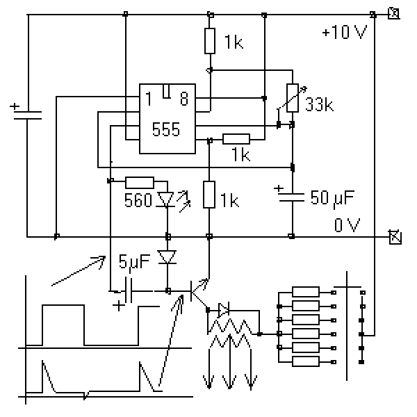
Ze schématu je patrné, že srdcem přístroje je časovač 555. Je to proto, že je naprosto spolehlivý, nenáročný na napájení, podstatně zjednoduší konstrukci a umožňuje nastavení kmitočtu pulsů v širokém rozsahu jedním ovládacím prvkem.

Kmitočet pulsů nastavuje potenciometr označený 33k (můžete použít i menší nebo větší hodnotu, od 10 do 100 kohmů). Hranice možných kmitočtů je určena součinem odporu tohoto potenciometru a kapacity kondenzátoru označeného 50 uF. Můj přístroj pracuje s kmitočtem 1/3 Hz až 100 Hz. 1/3 Hz znamená jeden puls za tři sekundy. Další intervaly (jednotlivé impulsy) lze generovat prostým vypínáním a zapínáním přístroje. Nejvyšší kmitočet je omezen výstupním transformátorem, který byl původně určen na kmitočet sítě, tj. 50 Hz. Při překročení kmitočtu 100 Hz začne výstupní napětí povážlivě klesat, a to přece nechceme... :-) Ostatní odpory označené 1k mohou mít též menší nebo větší hodnotu, od 470 ohm do 4.7 kohm. Celý přístroj ostatně postavíte ze šuplíkových zásob... Neoznačený kondenzátor zcela vlevo je filtrační, zabraňuje poruše funkce časovače vlivem poklesu napájecího napětí a napěťových špiček, které se obvodem šíří při sepnutí a rozepnutí výstupního tranzistoru. Výstupní obvod je tvořen kondenzátorem (dole vlevo, označen 5 uF), který zkracuje dobu sepnutí výstupního tranzistoru (viz časové průběhy napětí na výstupu časovače a bázi tranzistoru uvedené vlevo dole). Při sepnutí časovače kondenzátorem krátce prochází proud do báze tranzistoru (všimněte si nulového odporu v bázi). Při vypnutí časovače je vybití kondenzátoru a ochrana báze tranzistoru před zápornými špičkami řešena diodou (libovolný typ, stačí dioda na malý proud) nakreslenou vlevo od tranzistoru. Výstupní obvod je tvořen primárem výstupního transformátoru, přepínačem (vpravo dole), který mění odpor připojený do série s primárem transformátoru, a spínacím tranzistorem (vyhoví jakýkoliv typ na proud Ic=1A a Uce=30 V - např. u mě starý Tesla KF507). Tranzistor je při rozepnutí chráněn před špičkami diodou (na proud odpovídající proudu primáru výstupního transformátoru, u mě 1A, tj. typ KY132/80).

Otázka volby výstupního transformátoru. Závisí především na tom, jak budete přístroj napájet. Já použil starý akumulátor z notebooku, 10.8 V/2,4 Ah. Výhodou akumulátoru jsou nulové provozní náklady (viz dobíjecí zdířka na horní straně přístroje). Na Internetu se často varuje před napájením takovýchto přístrojů ze sítě, ale pokud vezmete v úvahu, že např. tento přístroj má výstupní transformátor, který byl původně určen k připojení na síť a je tedy státně zkoušen na 2500 V, pak jsou tyto obavy zjevně zbytečné. Akumulátor jsem použil jen proto, abych nebyl závislý na kabelech a rozvodné síti (co kdyby uprostřed scénky vypnuli proud... :-)

Nejspíš použijete nějaký transformátorek s primárem na 220 V (na schématu si všimněte, že můj transformátor má odbočku na 120 V, která se dá zneužít a vyvést ven, takže můžete používat tři elektrody). Samozřejmě stačí použít dvě a podle toho, jakou kombinaci elektrod použijete, můžete pružně měnit výstupní napětí (celé nebo poloviční). Sekundární napětí transformátoru se potom stává výchozí hodnotou, podle které musíte zvolit velikost napájecího napětí přístroje. (Příklad: moje trafo mělo sekundární napětí 12 V, proto jsem použil napájení 10 V - nemá cenu trafo a výstupní tranzistor přetěžovat, napájecí napětí by mělo být lehce nižší, než původní sekundární napětí transformátoru). POZOR - časovač snese napájení v rozsahu 5 až 15 voltů!

V pravé dolní části schématu je vidět šestipolohový přepínač, který zařazuje do série s primárem výstupního transformátoru různé odpory. Tak se mění výstupní napětí přístroje. Přepínač je lepší než potenciometr, protože nemůže selhat a pevně dané polohy si můžete předem vyzkoušet, např. na sobě, a vždy tak víte, jak moc dáváte partnerovi do těla (i když individuální vnímání se liší a hodně záleží na vlhkosti pokožky, přítlaku elektrod, době ponechání elektrod na jednom místě atd.). Hodnoty odporů zjistěte pokusně tak, že si vyzkoušíte nejmenší odpor (nejsilnější impuls, který je snesitelný) a největší odpor (nejslabší impuls, který je ještě cítit). Hodně záleží na výstupním transformátoru. Nejmenší odpor můžete vypustit (nahradit zkratem). Ostatní odpory volte ve zjištěném rozmezí. Mně to vyšlo na 4, 10, 27, 47, 150 a 470 ohmů.

Kmitočet pulsů je vidět na zabudované svítivé diodě. K nabíjení akumulátoru jsem využil reproduktorový konektor a k vyvedení výstupu k elektrodám konektor DIN (tříkolíkový).

Přístroj jsem umístil do dřevěné krabice, jejíž rozměry jsou určeny akumulátorem. Poznámka na závěr: přístroj je dobré ponechat dolejšku na očích, ať si užívá... Na levé straně obrázku vnitřností přístroje vidíte zlé relé, které nedělá nic, než že zlověstně cvaká (původně mělo způsobovat strmější hrany impulsů na primáru transformátoru, ale k ničemu to nebylo, takže ho můžete vypustit, není ani na schématu).

Elektrody

Účinky přístroje pocítíte, když se výstupních svorek dotknete holými prsty (na jedné ruce, ne tak, aby vám proud šel přes hrudník). K využití přístroje ve scénce potřebujete elektrody, které by na těle držely (samy), dobře vedly a při provozu netrpěly (nerezivěly kvůli potu, neohnuly se při prudším pohybu atd.). Ideální elektroda asi neexistuje. Já vyvedl výstup přístroje na banánky, které se samy o sobě nedají použít, ovšem pokud se jeden pól přístroje připevní k elektrodě a ta na těle drží, dají se druhým banánkem po těle podnikat objevné cesty :-). Pak tu máme krokosvorky a nakonec jsem si nechal nerezové elektrody vlastní konstrukce.

Nerezové elektrody jsou z pásku šíře 12 mm. Pokud je dolejšek znehybněn, elektrody samy drží na bradavkách (otvor ve střední části, průměr 8 mm). Naprosto dokonalé připevnění elektrod je zaručeno při vložení pod pouta - jak vidíte z profilu, elektroda zasunutá pod pásek pout nemůže nikam sklouznout. Elektrody jsou opatřeny zdířkou, která umožňuje zasunutí banánku.

Pokud chcete, napište mi, jak se Vám dařilo, rád postup zpřesním nebo zde zveřejním ohlasy.

Zpět na hlavní stránku

Zpět na stránku, odkud jste přišli (např. sekce, seznam textů, obrázková mapa...) - alt+šipka vlevo v IE, klepnutí myší na šipku "Zpět" v adresním pruhu prohlížeče